第A07版:讲坛

上一版  下一版   

 

2021年05月24日 星期一

 
 

放大  缩小  默认   

 

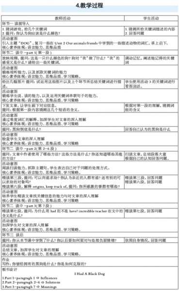
I Had A Black Dog教学设计

文来中学 侯佳慧

文来中学 侯佳慧

 1.学情分析

本课授课对象为七年级IIC(融合创新课程部)12班的学生,学生思维活跃,有一定的英语基础和听说读写能力,其中口语表达能力相对突出。学生在之前的授课中已学习和掌握健康和情绪相关词汇,能够用英语对自我情感进行简单表述,对于身心健康和情绪管理有一定的思考。该年龄层次的孩子逐渐开始进入青春期,他们需要学习如何进行情绪管理并进行有效沟通。

2.教学目标 

《上海市初中英语学科教学基本要求》中将“Hygiene and health(卫生与健康)”这个话题的学习水平定为B级,即要求学生能听懂、读懂与这些话题相关的表达并获取相关信息。《核心素养导向的课堂教学》中所说的“以人为本”的观念认为 “学生应具备适应终身发展和社会发展需要的必备品格和关键能力”,其中必备品格中的核心品格之一即为能够理解“人与自身(自我)的关系”,即学生可以准确认知自我并具备独立自主、积极乐观、身心健康的核心素养。将以上内容作为本次课的教学设计理论依据,集合学生的学习特点、年龄特点,我将本课学习目标制定如下:

【知识技能目标】

1.通过对文章的整体把握中学习并理解一些生词与短语,如cease to, ruin, sniff out, keep track of, embrace等。

2.培养阅读能力如skimming, scanning, inferring, prediction的能力以抓住文章的关键信息从而促进对文本的理解。

【过程与方法目标】

1.通过记录关键词以及对关键词的串联来概括段落大意,从而理解文章中心思想。

2.通过思维导图了解文章呈现结构,对文章进行有条理的梳理以便于深度理解文章。

【情感态度价值目标】

意识到精神健康的重要性并学会如何应对负面情绪。

3.教学重难点

【教学重点】

为培养学生英语学科核心素养,根据《核心素养导向的课堂教学》中核心素养的内涵对学生关键能力的三方面解释阐述,即阅读能力、思考能力、表达能力。我将本课教学重点定为:1.略读文章找到对应词汇,回答所提出的问题并学习词汇。2. 精读文章,归纳总结文章标题并回答所提出问题,深入对文章的理解与思考。3. 利用课堂所学,引导学生提高“解决问题”的能力,即阐述困惑自己的负面情绪是什么,并提出有效的解决方法。由点到面,由浅入深,由彼及此,一方面提高学生阅读方面提取有效信息和归纳总结的能力;另一方面培养学生深入思考提出问题并解决问题的能力。符合《核心素养导向的课堂教学》中对学生核心素养培养的要求。

【教学难点】

根据学情,学生能够用英语对自我情感进行简单表述,对于健康和情绪有一定的思考。但对于如何去面对解决这类困惑了解不多,对如何处理不良情绪缺乏思考。因此教学重点中第三点为本课难点,即引导学生阐述困惑自己的负面情绪是什么,并提出有效的解决方法。学生在此过程中进行内化整合,最终达到核心素养内涵中的必备品格和关键能力的双向培养。

5.教学反思

优点:本节课结构完整,环节清晰顺畅。本节课的设计目的就是在孩子们对身体健康了解的基础上,加深他们对于精神健康的重视程度,帮助他们寻找应对困难的方法,并树立克服困难的自信心。本节课的教学目标基本达成,学生们了解了以后要坚强地面对困难。虽然所选材料难度稍大,但课堂氛围并不压抑,总体上很积极向上。

不足:1.对于学生的答案追问做得不够,这样做不利于学生们进行深度思维。语言最终是一种应用型学科,要在日常中潜移默化地教会学生去沟通去交流。2.提前了两分钟下课,应该将这个时间填满。比如在summary部分的时候就可以让学生自己来总结,也是一个很好的检验课堂效果的方式。

通过本节课,学生学习了新的知识,作为教师的我收获得更多。我会在未来的教学中多研究多思考,发挥自己的长处,改进自己的短处,争取给予学生们更好更优质的课堂。

 

 

学生导报