第A06版:学科辅导

上一版  下一版   

 

2017年09月26日 星期二

 
 

放大  缩小  默认   

 

高中生物经典实验方法

高中生物实验题按能力要求可划分为四大题型:

(1)实验分析题型——根据提供的实验方案,分析其中的步骤、现象、结果,作出解答。

(2)实验方案的纠错或完善题型——对实验方案中的错误或不完善处,进行改正、补充,使实验方案趋于完善。

(3)实验设计题型(验证性实验;探究性实验)——根据题目提供的条件,自行设计实验方案。

(4)实验有关的综合类题型——以实验为背景,主要涉及代谢、遗传和生态相关知识。

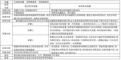
所有实验设计的主要问题就是“六依托”,即细心审题、原理分析、材料分析、变量分析、结果分析和正确表达。

》》专题训练

1.为探究不同浓度的生长素对植物不同器官生长的影响。某同学进行了以下实验:将燕麦幼苗的胚根及芽末端4mm切去,再将剩余的10mm的胚根及胚芽每10条一组分别放入保持在25℃的不同浓度的生长素溶液中2天。(生长素溶液的浓度单位为mol·L^-1,浓度分别为10^-13、10^-12、10^-11、10^-10、10^-9……)请回答下列问题:

(1)将胚根及胚芽的末端4mm切去的目的:____________。

(2)为什么要用10条一组而不是1条一组放入生长素溶液中进行实验____________。

(3)理论上,胚根、胚芽的最适宜生长素浓度分别是:____________。

(4)请你设计一个用于记录观察结果的表格。

参考答案:

(1)胚根、胚芽的顶端都能产生生长素,去掉后能保证所配生长素浓度不受影响。

(2)较多数量一组可获得精确的平均结果 

(3)胚根为10-10mol·L^-1 胚芽为10-1mol·L^-1

表格的设计技巧

要理清设计思路:①首先要读懂题目要求在表格“工作区”记录的内容。(题目中有明确的要求)②其次要明确表格的第一列写什么?第一行写什么?注意在第一列或第一行中肯定要写组别,即实验组和对照组(相互对照中组数可能更多)。③再绘制表格。

(切记:表格“工作区”是预留给所设计的实验中记录到的数据,而不是要学生造出数据来填入其中。因此只要设计完成一张空白表格即可。设计表格时,要先在草稿纸上画出表格轮廓,再写入答题纸中。)表格设计好后,切勿忘记给表格添上题注(即表格名称)。

2.为了验证甲状腺激素的生理作用,试以大白鼠的耗氧量和活动量为观察指标,请你根据给出的实验材料和用具、实验方法与步骤,预测实验结果,并作出分析。

材料和用具:日龄相同体重相近的雄性成年大白鼠两组,甲状腺激素溶液,蒸馏水,灌胃器,耗氧量测定装置,小动物活动测定仪等。(实验提示:给药途径为每日灌胃,给药剂量和仪器操作,不作考试要求,室温恒定)。

方法与步骤:

(1)将两组雄性成年大白鼠分别标号为甲组和乙组,并分别用给出的仪器,测定与记录耗氧量和活动量。

(2)每日用灌胃器给甲组鼠灌入甲状腺激素溶液,给乙组鼠灌入等量的蒸馏水,饲养一定时期。

(3)测定与记录甲、乙组鼠的耗氧量和活动量。

结果预测与分析:

参考答案:

(1)未给甲状腺激素时,甲、乙两组鼠耗氧量和活动量相近。

(2)给甲组鼠甲状腺激素后,其耗氧量和活动量均大于乙组鼠。

(3)结果表明甲状腺激素能促进新陈代谢,加速体内物质的氧化分解,提高神经系统的兴奋性,从而使动物的耗氧量和活动量增加。

 

 

学生导报